Java集合1
Java 集合

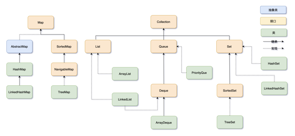
集合框架可以分为两条大的支线:
- Collection 接口, 主要由 List、Set、Queue 组成
- List 接口
- 代表有序、可重复的集合
- 封装了动态数组的 ArrayList
- 封装了链表的 LinkedList
- 代表有序、可重复的集合
- Set 接口
- 代表无序、不可重复的集合
- HashSet
- LinkedHashSet
- TreeSet
- 代表无序、不可重复的集合
- Queue 接口
- 代表队列
- PriorityQueue
- ArrayDeque
- 代表队列
- List 接口
- Map 接口
- 代表键值对的集合
- 键不能重复,每个键只能对应一个值
- 典型代表就是 HashMap
基本概念
常用集合
List:ArrayList LinkedList
Queue:PriorityQuee ArrayDeque
Set: HashSet TreeSet LinkedHashSet
Map: HashMap LinkedHashMap TreeMap
- ArrayList: 动态数组,实现了List接口,支持动态增长。
- LinkedList: 双向链表,也实现了List接口,支持快速的插入和删除操作。
- HashMap: 基于哈希表的Map实现,存储键值对,通过键快速查找值。
- HashSet: 基于HashMap实现的Set集合,用于存储唯一元素。
- TreeMap: 基于红黑树实现的有序Map集合,可以按照键的顺序进行排序。
- LinkedHashMap: 基于哈希表和双向链表实现的Map集合,保持插入顺序或访问顺序。
- PriorityQueue: 优先队列,可以按照比较器或元素的自然顺序进行排序
套话
我常用的集合类有 ArrayList、LinkedList、HashMap、LinkedHashMap
ArrayList 可以看作是一个动态数组,可以在需要时动态扩容数组的容量,只不过需要复制元素到新的数组。优点是访问速度快,可以通过索引直接查找到元素。缺点是插入和删除元素可能需要移动或者复制元素。
LinkedList 是一个双向链表,适合频繁的插入和删除操作。优点是插入和删除元素的时候只需要改变节点的前后指针,缺点是访问元素时需要遍历链表。
HashMap 是一个基于哈希表的键值对集合。优点是可以根据键的哈希值快速查找到值,但有可能会发生哈希冲突,并且不保留键值对的插入顺序
LinkedHashMap 在 HashMap 的基础上增加了一个双向链表来保持键值对的插入顺序
常用工具类
集合框架位于 java.util 包下,提供了两个常用的工具类:
- Collections:提供了一些对集合进行排序、二分查找、同步的静态方法。
- Arrays:提供了一些对数组进行排序、打印、和 List 进行转换的静态方法。
线程安全的集合
在 java.util 包中的线程安全的类主要 2 个,其他都是非线程安全的
Vector:线程安全的动态数组,其内部方法基本都经过synchronized修饰,如果不需要线程安全,并不建议选择,毕竟同步是有额外开销的。Vector 内部是使用对象数组来保存数据,可以根据需要自动的增加容量,当数组已满时,会创建新的数组,并拷贝原有数组数据。Hashtable:线程安全的哈希表,HashTable的加锁方法是给每个方法加上synchronized关键字,这样锁住的是整个 Table 对象,不支持 null 键和值,由于同步导致的性能开销,所以已经很少被推荐使用,如果要保证线程安全的哈希表,可以用ConcurrentHashMap
java.util.concurrent 包提供的都是线程安全的集合:
并发Map:
- ConcurrentHashMap
- ConcurrnetSkipListMap
并发Set:
- ConcurrentSkipListSet
- CopyOnWriteArraySet
并发List:
- CopyOnWriteArrayList
并发 Queue:
- ConcurrentLinkedQueue
- BlockingQueue
并发 Deque:
- LinkedBlockingDeque
- ConcurrentLinkedDeque
Collections 与 Collection 区别
Collection 继承了 Iterable 接口,这意味着所有实现 Collection 接口的类都必须实现 iterator() 方法,之后就可以使用增强型 for 循环遍历集合中的元素了
- Collection是Java集合框架中的一个接口,它是所有集合类的基础接口。它定义了一组通用的操作和方法,如添加、删除、遍历等,用于操作和管理一组对象。Collection接口有许多实现类,如List、Set和Queue等。
- Collections(注意有一个s)是Java提供的一个工具类,位于java.util包中。它提供了一系列静态方法,用于对集合进行操作和算法。Collections类中的方法包括排序、查找、替换、反转、随机化等等。这些方法可以对实现了Collection接口的集合进行操作,如List和Set
集合遍历方法
普通 for 循环: 可以使用带有索引的普通 for 循环来遍历 List
List<String> list = new ArrayList<>();
list.add("A");
list.add("B");
list.add("C");
for (int i = 0; i < list.size(); i++) {
String element = list.get(i);
System.out.println(element);
}
增强 for 循环(for-each循环)
for (String element : list) {
System.out.println(element);
}
使用 forEach 方法
Java 8引入了 forEach 方法,可以对集合进行快速遍历
list.forEach(element -> System.out.println(element));
Stream API
list.stream().forEach(element -> System.out.println(element));
Iterator 迭代器
可以使用迭代器来遍历集合,特别适用于需要删除元素的情况
Iterator<String> iterator = list.iterator();
while(iterator.hasNext()) {
String element = iterator.next();
System.out.println(element);
}
