Spring系列八股2 - Bean1
Spring基础
Bean
Bean 本质上就是由 Spring 容器管理的 Java 对象,但它和普通的 Java 对象有很大区别
普通的 Java 对象我们是通过 new 关键字创建的
而 Bean 是交给 Spring 容器来管理的,从创建到销毁都由容器负责。
从实际使用的角度来说,我们项目里的 Service、Dao、Controller 这些都是 Bean
比如 UserService 被标注了 @Service 注解,它就成了一个 Bean,Spring 会自动创建它的实例,管理它的依赖关系,当其他地方需要用到 UserService 的时候,Spring 就会把这个实例注入进去
这种依赖注入的方式让对象之间的关系变得松耦合
Spring 提供了多种 Bean 的配置方式,基于注解的方式是最常用的

@Component 和 @Bean 区别
首先从使用上来说,@Component 是标注在类上的,而 @Bean 是标注在方法上的
@Component 告诉 Spring 这个类是一个组件,请把它注册为 Bean,而 @Bean 则告诉 Spring 请将这个方法返回的对象注册为 Bean
@Component // Spring自动创建UserService实例
public class UserService {
@Autowired
private UserDao userDao;
}
@Configuration
public class AppConfig {
@Bean // 我们手动创建DataSource实例
public DataSource dataSource() {
HikariDataSource ds = new HikariDataSource();
ds.setJdbcUrl("jdbc:mysql://localhost:3306/test");
ds.setUsername("root");
ds.setPassword("123456");
return ds; // 返回给Spring管理
}
}
从控制权的角度来说,@Component 是由 Spring 自动创建和管理的
而 @Bean 则是由我们手动创建的,然后再交给 Spring 管理,我们对对象的创建过程有完全的控制权
因为
@Bean是作用在方法上的,Spring 只是管理这个方法最终 return 的对象
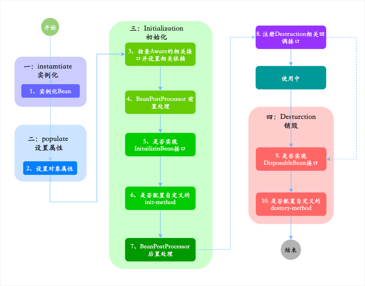
Bean 生命周期

Bean 的生命周期可以分为 5 个主要阶段
实例化 -> 设置属性 -> 初始化 -> 使用中 -> 销毁

第一个阶段是实例化
Spring 容器会根据 BeanDefinition,通过反射调用 Bean 的构造方法创建对象实例
如果有多个构造方法,Spring 会根据依赖注入的规则选择合适的构造方法
第二阶段是属性赋值
这个阶段 Spring 会给 Bean 的属性赋值,包括通过 @Autowired、@Resource 这些注解注入的依赖对象,以及通过 @Value 注入的配置值
第三阶段是初始化
这个阶段会依次执行:
@PostConstruct标注的方法InitializingBean接口的afterPropertiesSet方法- 通过
@Bean的initMethod指定的初始化方法
初始化后,Spring 还会调用所有注册的 BeanPostProcessor 后置处理方法。这个阶段经常用来创建代理对象,比如 AOP 代理
第四阶段是使用 Bean
比如我们的 Controller 调用 Service,Service 调用 DAO
最后是销毁阶段。
当容器关闭或者 Bean 被移除的时候,会依次执行:
@PreDestroy标注的方法DisposableBean接口的destroy方法- 通过
@Bean的destroyMethod指定的销毁方法

Aware 类型的接口
Aware 接口在 Spring 中是一个很有意思的设计,它们的作用是让 Bean 能够感知到 Spring 容器的一些内部组件
从设计理念来说,Aware 接口实现了一种“回调”机制。正常情况下,Bean 不应该直接依赖 Spring 容器,这样可以保持代码的独立性。但有些时候,Bean 确实需要获取容器的一些信息或者组件,Aware 接口就提供了这样一个能力
我最常用的 Aware 接口是 ApplicationContextAware,它可以让 Bean 获取到 ApplicationContext 容器本身
@Component
public class SpringUtil implements ApplicationContextAware, EnvironmentAware, ApplicationListener<ContextClosedEvent> {
private volatile static ApplicationContext context;
private volatile static Environment environment;
private static Binder binder;
@Override
public void setApplicationContext(ApplicationContext applicationContext) throws BeansException {
// 容器启动时自动注入,方便后续获取bean
SpringUtil.context = applicationContext;
}
@Override
public void setEnvironment(Environment environment) {
SpringUtil.environment = environment;
binder = Binder.get(environment);
}
@Override
public void onApplicationEvent(ContextClosedEvent event) {
if (context == event.getApplicationContext()) {
context = null;
environment = null;
binder = null;
}
}
/**
* 获取ApplicationContext
*
* @return
*/
public static ApplicationContext getContext() {
return context;
}
/**
* 获取bean
*
* @param bean
* @param <T>
* @return
*/
public static boolean isActive() {
return context instanceof ConfigurableApplicationContext
? ((ConfigurableApplicationContext) context).isActive()
: context != null;
}
...
}
init-method 和 destroy-method
init-method 指定的初始化方法会在 Bean 的初始化阶段被调用,具体的执行顺序是:
- 先执行 @PostConstruct 标注的方法
- 然后执行 InitializingBean 接口的 afterPropertiesSet() 方法
- 最后再执行 init-method 指定的方法
也就是说,init-method 是在所有其他初始化方法之后执行的
@Component
public class MyService {
@Autowired
private UserDao userDao;
@PostConstruct
public void postConstruct() {
System.out.println("1. @PostConstruct执行");
}
public void customInit() { // 通过@Bean的initMethod指定
System.out.println("3. init-method执行");
}
}
@Configuration
public class AppConfig {
@Bean(initMethod = "customInit")
public MyService myService() {
return new MyService();
}
}
destroy-method 会在 Bean 销毁阶段被调用。
@Component
public class MyService {
@PreDestroy
public void preDestroy() {
System.out.println("1. @PreDestroy执行");
}
public void customDestroy() { // 通过@Bean的destroyMethod指定
System.out.println("3. destroy-method执行");
}
}
不过在实际开发中,通常用 @PostConstruct 和 @PreDestroy 就够了,它们更简洁
